2025-06-15 叶克强团队:阿尔茨海默病小鼠模型转化研究存在巨大挑战 阿尔茨海默病(Alzheimer’s Disease,AD)是最常见的痴呆症类型,因其发病隐匿,病程较长,病情呈现进行性、加重性改变等特点,被认为是人类面临的最具挑战性的重大疾病之...
2025-06-15 发现一种新型PET示踪剂,有望创新帕金森病诊断手段 阿尔茨海默病(Alzheimer’s Disease,AD)是最常见的痴呆症类型,因其发病隐匿,病程较长,病情呈现进行性、加重性改变等特点,被认为是人类面临的最具挑战性的重大疾病之...
2025-06-15 CELL | 新型示踪剂可特异识别帕金森病重要致病蛋白 阿尔茨海默病(Alzheimer’s Disease,AD)是最常见的痴呆症类型,因其发病隐匿,病程较长,病情呈现进行性、加重性改变等特点,被认为是人类面临的最具挑战性的重大疾病之...
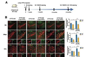
2025-06-15 Neuron | 帕金森病或源于肠道再添新证据 阿尔茨海默病(Alzheimer’s Disease,AD)是最常见的痴呆症类型,因其发病隐匿,病程较长,病情呈现进行性、加重性改变等特点,被认为是人类面临的最具挑战性的重大疾病之...
2025-06-15 Adv Sci︱深圳理工大学叶克强团队揭示AEP剪切Sox6和ALDH1A1导致帕金森病多巴胺神经元易感性损伤 阿尔茨海默病(Alzheimer’s Disease,AD)是最常见的痴呆症类型,因其发病隐匿,病程较长,病情呈现进行性、加重性改变等特点,被认为是人类面临的最具挑战性的重大疾病之...